北京 天津 河北 山西 内蒙古 辽宁 吉林 黑龙江 上海 江苏 浙江 安徽 福建 金门 江西 山东 河南 湖北 武汉 湖南 广东 广西 海南 重庆 四川 贵州 云南 西藏 陕西 甘肃 青海 宁夏 新疆 台湾 香港 澳门 钓鱼岛

2019合肥长丰县中考报名及相关政策公布_中考政策

  日前,县教体局出台《关于2019年长丰县初中学业水平考试报名工作的通知》,就今年全县中考报名工作作出安排。
  一、报名条件
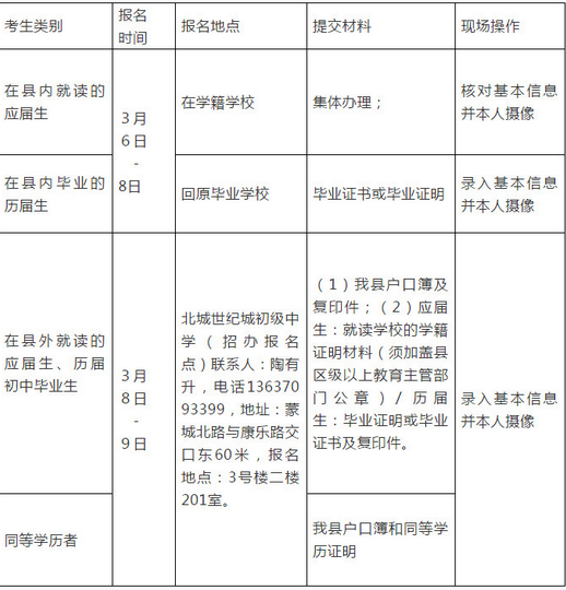
  (一)我县户口应、历届初中毕业生或同等学历者。
  (二)非我县户口在我县就读并具有我县初中学籍的应、历届初中毕业生。
  二、报名办法
  2019年继续免收报名费。
  北城世纪城初级中学(招办报名点)联系人:陶有升,电话13637093399%,地址:蒙城北路与康乐路交口东60米,报名地点:3号楼二楼201室。
  2019合肥长丰县中考报名及相关政策公布

  (1)我县户口簿及复印件;(2)应届生:就读学校的学籍证明材料(须加盖县区级以上教育主管部门公章)/历届生:毕业证明或毕业证书及复印件。

  录入基本信息并本人摄像
  同等学历者
  我县户口簿和同等学历证明
  三、报名点工作
  (一)信息审核
  3月6日-10日,报名点登陆长丰县初中学业水平考试报名系统(http://cf.hfzsks.org),进入中考网上报名系统,核对应届生信息;同时,录入历届生报名信息。
  (二)电子摄像
  各报名点要进一步加强考生电子档案建设,确保照片信息准确。考生电子照片要图像清晰,比例适中,能准确反映考生面部特征,照片不偏色,不过亮或过暗(头像占照片尺寸的2/3)。
  (三)数据上报
  各报名点在完成信息核对、照片采集、体育考试选项等工作结束后,须打印《学生报名信息确认表》,并组织考生校对并签字确认。所有信息确认无误后,学校在报名系统中进行数据上报,生成最终报名数据。3月11号下午4点前数据上报截止。
  四、考号编排
  初中学业水平体育考试报名、理科实验操作考试报名与中考报名同时进行,并实行考号唯一、一号多用,继续采用省定12位编排规则,由县招办在考生报名结束后统一编排。考生报名时必须同时选定好体育考试选考项目(具体方案另发)。
  五、几点要求
  (一)加强领导,制定方案,严格管理,落实到位。
  中考报名工作政策性强,环节多,时间紧。各校要成立中考工作领导小组,根据县局招办的统一安排,制定实施方案,明确分工,责任到岗到人,保障设备、经费等工作条件。加强各工作环节的管理,确保各项工作落到实处,实现报名无疏漏,信息无差错。

  (二)认真做好报名资格审查。
  各校要严格把握报名条件,严格按照政策和规定的程序操作,凡是符合条件的考生都要让其报名参加中考,凡是不符合条件的考生拒绝其报名参加中考,严禁冒名代替他人报名(含电子摄像)。
  (三)高度重视宣传工作。
  积极通过多种途径和渠道,使每一位考生及其家长了解中考报名政策,耐心做好咨询、组织、督促和服务工作,确保每一位符合条件的考生知晓政策,按时报名。
  (四)加强工作人员的业务培训,回校组织相关人员适时演练。
  切实做好报名信息采集工作。在进行考生基本信息录入或校验时,一定要反复核对,确保考生基本信息准确无误。
  (五)要确保考生信息的安全,杜绝信息泄漏隐患。
  (六)各报名点务必安排专人负责中考中招工作。
  每天实时浏览长丰中考QQ群,及时获取县招办发布的有关报名考试信息、通知、文件等。
  (七)谁主管、谁负责,谁签字、谁负责,一级对一级、层层签字负责。
  任何学校或个人不得以任何理由拒绝符合条件的学生参加中考或让其提前毕业离校。如发现类似情况,县教体局将严肃追究责任。如因故导致报名人数小于在籍人数的,学校应以公文形式对未报名学生情况予以报告,报告须由校长签字,上交县教体局招生办。凡弄虚作假、违规操作的,将按规定追究相关责任人责任。如因考生信息录入有误、资格审查不严等影响考生考试和升学,造成严重后果的,学校将承担相应责任。

m.yuwen360.com 鲁ICP备15023639号-1 | 免责声明